Switch Case Diagrama De Flujo
Juan carlos arcila díaz 38 432 views.
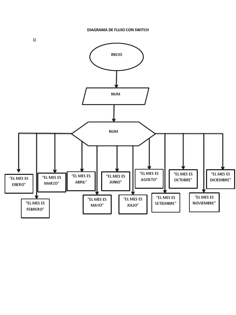
Switch case diagrama de flujo. Curso propedeutico de isc por. Cuando necesitamos que un proceso se repita una cantidad definida de veces podríamos repetir el proceso manualmente obviamente este. Diagrama de flujo select case switch case flowchart by ever arley muñoz updated more than 1 year ago more less created by ever arley muñoz over 2 years ago 191 0 0 description. Switch diagrama de flujo genarar numero al azar acotado.
Net con visual studio 2013 duration. 8 control de flujo. Algoritmo que utiliza un switch case de opciones para elegir una y ejecutar una operación basica. El usuario debe diseñar el diagrama de flujo en la página web y debe guardarlo.
Diagrama de flujo switch case secundaria isabel mosqueda. For while y do while estructuras de control iterativas marcelo vilela 3. Qué son las estructuras iterativas. Sugiera una buena implementación.
Bruno lópez takeyas m c. Estructura select case 8 25 programación visual basic. Diagrama de flujo para calcular el promedio de 3 calificaciones. Probé algunas api como gliffy y grapholite pero no es adecuado para mi escenario ya que esta api necesita conexión a internet en vivo.
Diagrama de flujo y pseudocodigo que determina tu edad. El precio de venta los 650 no lo considero como una variable de entrada porque no es un valor que el cliente puede modificar o sobre el que tenga el poder. Un cliente puede decidir comprar 2 3 o 5 pantalones si así lo desea pero no puede establecer el precio de venta de cada pantalón porque. Al ejecutarse se evalúa el contenido de la variable y se ejecuta.
